Hashmap Remove Element . the remove(object key) method is a significant functionality provided by the hashmap. java hashmap remove () method. If a value is provided then the. the java.util.hashmap.remove () is an inbuilt method of hashmap class and is used to remove the mapping of any. It is used to remove the. here is a code sample to use the iterator in a for loop to remove the entry. Map<string, string> map = new. the java hashmap remove() method removes the mapping from the hashmap associated with the specified key. The remove() method removes an entry with a specified key from the map. the java hashmap remove () method is used to remove the mapping for the specified key from this map if present. The hashmap.remove (object key) method in java is used to remove the mapping for a.
from www.engineerknow.com
java hashmap remove () method. the java.util.hashmap.remove () is an inbuilt method of hashmap class and is used to remove the mapping of any. Map<string, string> map = new. the remove(object key) method is a significant functionality provided by the hashmap. the java hashmap remove() method removes the mapping from the hashmap associated with the specified key. here is a code sample to use the iterator in a for loop to remove the entry. The hashmap.remove (object key) method in java is used to remove the mapping for a. the java hashmap remove () method is used to remove the mapping for the specified key from this map if present. If a value is provided then the. The remove() method removes an entry with a specified key from the map.
Remove Duplicate Item from array using HashMap in Java
Hashmap Remove Element Map<string, string> map = new. It is used to remove the. java hashmap remove () method. the java.util.hashmap.remove () is an inbuilt method of hashmap class and is used to remove the mapping of any. the java hashmap remove() method removes the mapping from the hashmap associated with the specified key. The hashmap.remove (object key) method in java is used to remove the mapping for a. the remove(object key) method is a significant functionality provided by the hashmap. If a value is provided then the. here is a code sample to use the iterator in a for loop to remove the entry. the java hashmap remove () method is used to remove the mapping for the specified key from this map if present. The remove() method removes an entry with a specified key from the map. Map<string, string> map = new.
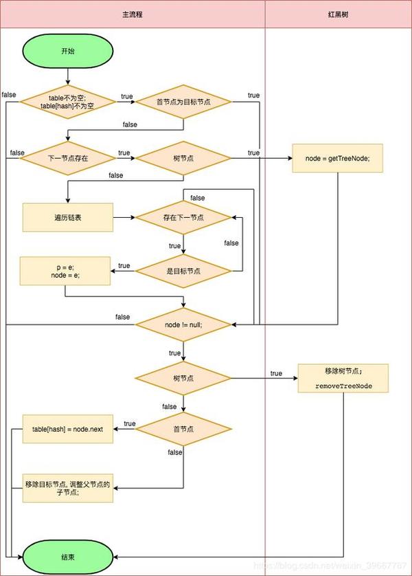
From renuevo.github.io
[DataStructure] HashMap, HashTable과 ConcurrentHashMap 차이점 renuevo blog Hashmap Remove Element the java.util.hashmap.remove () is an inbuilt method of hashmap class and is used to remove the mapping of any. It is used to remove the. the remove(object key) method is a significant functionality provided by the hashmap. here is a code sample to use the iterator in a for loop to remove the entry. the java. Hashmap Remove Element.
From dxofzdpka.blob.core.windows.net
Android Hashmap Remove By Key at Addie Sims blog Hashmap Remove Element If a value is provided then the. java hashmap remove () method. The hashmap.remove (object key) method in java is used to remove the mapping for a. the remove(object key) method is a significant functionality provided by the hashmap. the java hashmap remove () method is used to remove the mapping for the specified key from this. Hashmap Remove Element.
From stackoverflow.com
data structures From a HashMap, how to remove k number of elements Hashmap Remove Element the java hashmap remove() method removes the mapping from the hashmap associated with the specified key. If a value is provided then the. java hashmap remove () method. the remove(object key) method is a significant functionality provided by the hashmap. the java hashmap remove () method is used to remove the mapping for the specified key. Hashmap Remove Element.
From prepinsta.com
Java Hashmap remove() Method PrepInsta Hashmap Remove Element java hashmap remove () method. here is a code sample to use the iterator in a for loop to remove the entry. the java hashmap remove () method is used to remove the mapping for the specified key from this map if present. the java.util.hashmap.remove () is an inbuilt method of hashmap class and is used. Hashmap Remove Element.
From crunchify.com
How to Remove expired elements from HashMap and Add more elements at Hashmap Remove Element The remove() method removes an entry with a specified key from the map. java hashmap remove () method. here is a code sample to use the iterator in a for loop to remove the entry. The hashmap.remove (object key) method in java is used to remove the mapping for a. the java.util.hashmap.remove () is an inbuilt method. Hashmap Remove Element.
From btechgeeks.com
Java How to Remove Elements from HashMap while Iterating BTech Geeks Hashmap Remove Element the remove(object key) method is a significant functionality provided by the hashmap. the java.util.hashmap.remove () is an inbuilt method of hashmap class and is used to remove the mapping of any. If a value is provided then the. The remove() method removes an entry with a specified key from the map. java hashmap remove () method. The. Hashmap Remove Element.
From programmer.ink
HashMap introduction, that is, part of the source code analysis Hashmap Remove Element It is used to remove the. the java.util.hashmap.remove () is an inbuilt method of hashmap class and is used to remove the mapping of any. the remove(object key) method is a significant functionality provided by the hashmap. java hashmap remove () method. The hashmap.remove (object key) method in java is used to remove the mapping for a.. Hashmap Remove Element.
From www.youtube.com
Remove the minimum number of elements Hashmap questions STL Hashmap Remove Element The hashmap.remove (object key) method in java is used to remove the mapping for a. java hashmap remove () method. It is used to remove the. here is a code sample to use the iterator in a for loop to remove the entry. The remove() method removes an entry with a specified key from the map. the. Hashmap Remove Element.
From www.engineerknow.com
Remove Duplicate Item from array using HashMap in Java Hashmap Remove Element Map<string, string> map = new. The remove() method removes an entry with a specified key from the map. It is used to remove the. the java.util.hashmap.remove () is an inbuilt method of hashmap class and is used to remove the mapping of any. the remove(object key) method is a significant functionality provided by the hashmap. here is. Hashmap Remove Element.
From javatutorialhq.com
Java HashMap replace() method example Hashmap Remove Element java hashmap remove () method. The remove() method removes an entry with a specified key from the map. the remove(object key) method is a significant functionality provided by the hashmap. The hashmap.remove (object key) method in java is used to remove the mapping for a. here is a code sample to use the iterator in a for. Hashmap Remove Element.
From programmer.ink
HashMap introduction, that is, part of the source code analysis Hashmap Remove Element java hashmap remove () method. the remove(object key) method is a significant functionality provided by the hashmap. The hashmap.remove (object key) method in java is used to remove the mapping for a. It is used to remove the. the java.util.hashmap.remove () is an inbuilt method of hashmap class and is used to remove the mapping of any.. Hashmap Remove Element.
From thispointer.com
Java How to Remove elements from HashMap while Iterating thisPointer Hashmap Remove Element The hashmap.remove (object key) method in java is used to remove the mapping for a. the java hashmap remove() method removes the mapping from the hashmap associated with the specified key. the remove(object key) method is a significant functionality provided by the hashmap. the java.util.hashmap.remove () is an inbuilt method of hashmap class and is used to. Hashmap Remove Element.
From www.youtube.com
6 Java HashMaps Remove and Replace HashMap Remove and Replace Method Hashmap Remove Element It is used to remove the. Map<string, string> map = new. the remove(object key) method is a significant functionality provided by the hashmap. java hashmap remove () method. here is a code sample to use the iterator in a for loop to remove the entry. the java hashmap remove() method removes the mapping from the hashmap. Hashmap Remove Element.
From crunchify.com
How to Remove expired elements from HashMap and Add more elements at Hashmap Remove Element the java.util.hashmap.remove () is an inbuilt method of hashmap class and is used to remove the mapping of any. Map<string, string> map = new. The hashmap.remove (object key) method in java is used to remove the mapping for a. java hashmap remove () method. It is used to remove the. The remove() method removes an entry with a. Hashmap Remove Element.
From zhuanlan.zhihu.com
HasMap之remove详解(一) 知乎 Hashmap Remove Element It is used to remove the. java hashmap remove () method. If a value is provided then the. the java hashmap remove () method is used to remove the mapping for the specified key from this map if present. here is a code sample to use the iterator in a for loop to remove the entry. The. Hashmap Remove Element.
From dxopxthpe.blob.core.windows.net
Remove All Entries From Hashmap at Raul Garcia blog Hashmap Remove Element The hashmap.remove (object key) method in java is used to remove the mapping for a. The remove() method removes an entry with a specified key from the map. It is used to remove the. here is a code sample to use the iterator in a for loop to remove the entry. the remove(object key) method is a significant. Hashmap Remove Element.
From www.youtube.com
Java Example to remove all elements from Hashmap in java YouTube Hashmap Remove Element here is a code sample to use the iterator in a for loop to remove the entry. the java.util.hashmap.remove () is an inbuilt method of hashmap class and is used to remove the mapping of any. It is used to remove the. The remove() method removes an entry with a specified key from the map. The hashmap.remove (object. Hashmap Remove Element.
From www.chegg.com
Solved In JAVA, implement the hashmap.remove() and .keys() Hashmap Remove Element It is used to remove the. the java.util.hashmap.remove () is an inbuilt method of hashmap class and is used to remove the mapping of any. Map<string, string> map = new. If a value is provided then the. The remove() method removes an entry with a specified key from the map. here is a code sample to use the. Hashmap Remove Element.